0574 63995898 17788539772 微信号同手机号)
患者服务
当前位置: 首页> 患者服务> 就诊指南

Patient service 患者服务

  • 门诊流程
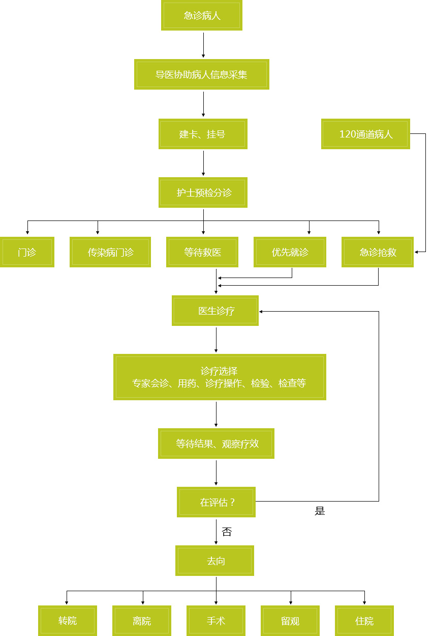
  • 急诊流程
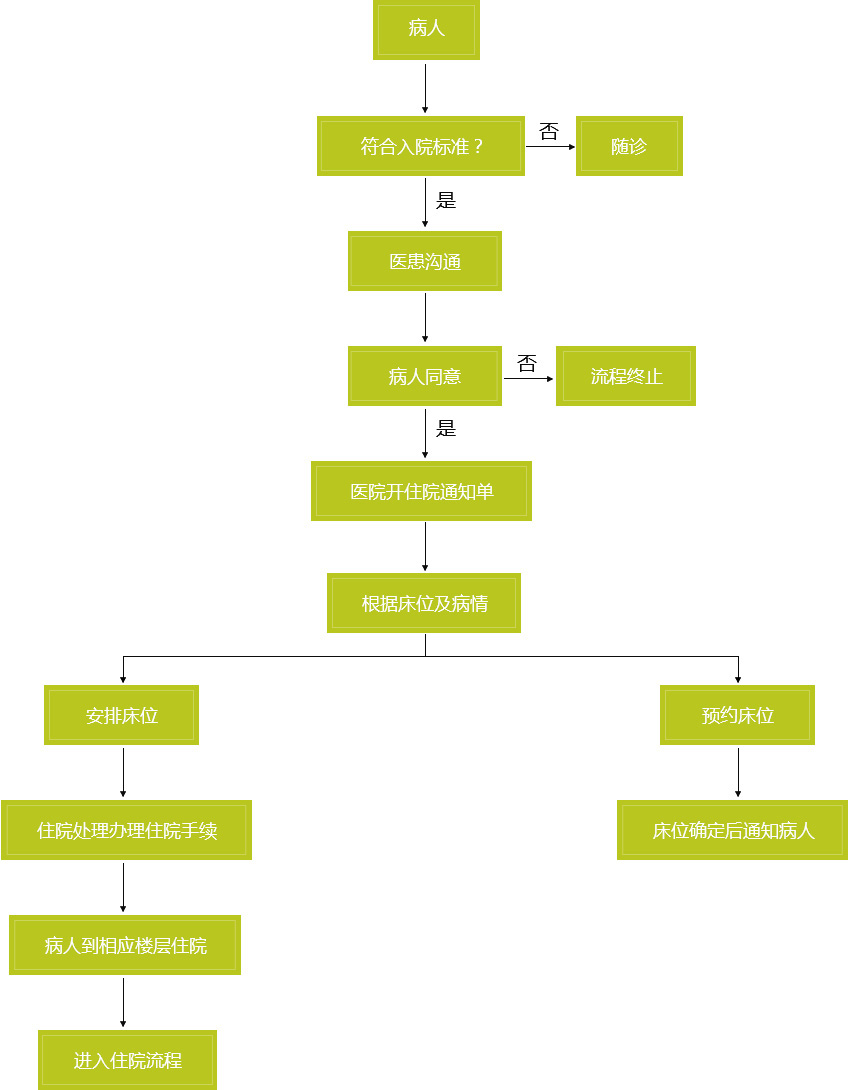
  • 住院流程
  • 投诉流程
门诊流程
未标题-1
未标题-2

未标题-3

1、医院投诉电话:63996599或8888

2、医院地址:慈溪市观海卫镇世纪大道599号

3、电子邮箱:contact@chccilin.com

4、投诉接待地点:慈林医院门诊三楼客服部

搜索中心

×